Saltar al contenido principal
Menu
Inicio
Institucional
Historia
Misión, Visión y Valores
Marco Legal
Organigrama
Autoridades
Transparencia
LEY 5189/2014
LEY 5282/2014
Solicitar Información
Trámites
Títulos
Legalizaciones
Solicitud de gestión de títulos
Convenios
Convenios Nacionales
Convenios Internacionales
Tribunal Electoral
Facultades
Facultad de Odontología
Facultad de Medicina
Facultad de Ciencias Agrarias
Facultad de Ciencias Exactas y Tecnológicas
Facultad de Humanidades y Ciencias de la Educación
Facultad de Ciencias Económicas y Administrativas
Aranceles Rectorado
Noticias
Preguntas Frecuentes
Contactos
Contactos por dependencia
Academia
Dirección General Académica
Aseguramiento de la Calidad
Investigación
Extensión y Vinculación
Bienestar Institucional
Aula Virtual
Buscar en el sitio web
Inicio
Institucional
Historia
Misión, Visión y Valores
Marco Legal
Organigrama
Autoridades
Transparencia
LEY 5189/2014
LEY 5282/2014
Solicitar Información
Trámites
Títulos
Legalizaciones
Solicitud de gestión de títulos
Convenios
Convenios Nacionales
Convenios Internacionales
Tribunal Electoral
Facultades
Facultad de Odontología
Facultad de Medicina
Facultad de Ciencias Agrarias
Facultad de Ciencias Exactas y Tecnológicas
Facultad de Humanidades y Ciencias de la Educación
Facultad de Ciencias Económicas y Administrativas
Aranceles Rectorado
Noticias
Preguntas Frecuentes
Contactos
Contactos por dependencia
Academia
Dirección General Académica
Aseguramiento de la Calidad
Investigación
Extensión y Vinculación
Bienestar Institucional
Aula Virtual
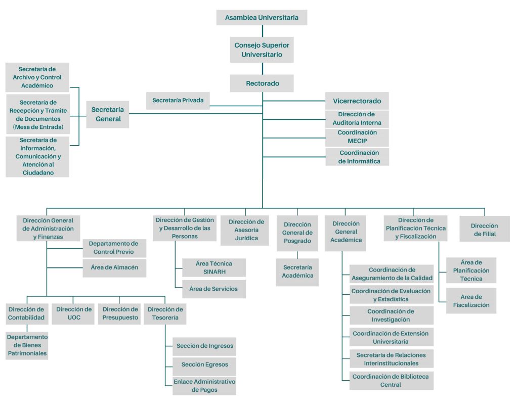
Organigrama de la
Universidad Nacional de Concepción
Basado en la
Guía estándar para sitios web del Gobierno
saltar al contenido
Abrir barra de herramientas
Herramientas de accesibilidad
Herramientas de accesibilidad
Aumentar texto
Aumentar texto
Disminuir texto
Disminuir texto
Escala de grises
Escala de grises
Alto contraste
Alto contraste
Contraste negativo
Contraste negativo
Fondo claro
Fondo claro
Enlaces subrayados
Enlaces subrayados
Fuente legible
Fuente legible
Reiniciar
Reiniciar